Web Analytics Made Easy - Statcounter

GM Column Ignition Switch Wiring Diagram: Fix Your Car’s Ignition System! Ignition switch gm steering column wiring color codes – warehouse of ideas

If you are searching about Gm Column Ignition Switch Wiring Diagram you've came to the right place. We have 25 Pics about Gm Column Ignition Switch Wiring Diagram like Gm Column Mounted Ignition Switch Wiring Diagram - Wiring Diagram, Steering Column Ignition Switch Wiring Diagram Chevy - alternator and also Gm Ignition Switch Schematic. Here you go:

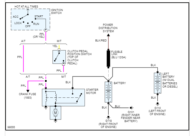
Gm Column Ignition Switch Wiring Diagram

Gm Column Ignition Switch Wiring Diagram manuallibromano.z13.web.core.windows.net

1971 Chevy C10 Ignition Switch Wiring Diagram

1971 Chevy C10 Ignition Switch Wiring Diagram workshoprepairsteroids.z13.web.core.windows.net

Gm Ignition Switch Wiring Diagram - Wiring Diagram

Gm Ignition Switch Wiring Diagram - Wiring Diagram annawiringdiagram.com

ignition switch diagram wiring gm miata

Ignition Switch Gm Steering Column Wiring Color Codes – Warehouse Of Ideas

Ignition Switch Gm Steering Column Wiring Color Codes – Warehouse of Ideas suvivaarla.com

Gm Column Mounted Ignition Switch Wiring Diagram - Wiring Diagram

Gm Column Mounted Ignition Switch Wiring Diagram - Wiring Diagram wiringdiagram.2bitboer.com

ignition wiring silverado chevy chevrolet gmc column 3l 8l role

Gm Ignition Switch Schematic

Gm Ignition Switch Schematic scheme360.net

Gm Ignition Switch Wiring Diagram - Cadician's Blog

Gm Ignition Switch Wiring Diagram - Cadician's Blog 2020cadillac.com

wiring switch ignition cadillac gmc alternator hubs deville concours car wont crank

GM Column Ignition Switch To Dash Switch | Hot Rod Forum

GM column ignition switch to dash switch | Hot Rod Forum www.hotrodders.com

Steering Column Ignition Switch Wiring Diagram Chevy - Alternator

Steering Column Ignition Switch Wiring Diagram Chevy - alternator alternatordiagram.blogspot.com

Free Gm Wiring Diagrams

Free Gm Wiring Diagrams enginelibfibromas.z21.web.core.windows.net

Gm Column Ignition Switch Wiring Diagram - Fab Hill

Gm Column Ignition Switch Wiring Diagram - Fab Hill fab-hill.blogspot.com

Gm Column Mounted Ignition Switch Wiring Diagram - Wiring Diagram

Gm Column Mounted Ignition Switch Wiring Diagram - Wiring Diagram wiringdiagram.2bitboer.com

Ignition Switch Gm Steering Column Wiring Color Codes – Warehouse Of Ideas

Ignition Switch Gm Steering Column Wiring Color Codes – Warehouse of Ideas suvivaarla.com

[DIAGRAM] Gm Column Ignition Switch Wiring Diagram - MYDIAGRAM.ONLINE

[DIAGRAM] Gm Column Ignition Switch Wiring Diagram - MYDIAGRAM.ONLINE mydiagram.online

Ignition Switch Schematic Wiring Diagram

Ignition Switch Schematic Wiring Diagram www.circuitdiagram.co

1972 Chevy Ignition Switch Wiring Diagram - Wiring Technology

1972 Chevy Ignition Switch Wiring Diagram - Wiring Technology www.wiringstech.com

Gm Column Mounted Ignition Switch Wiring Diagram - Wiring Diagram

Gm Column Mounted Ignition Switch Wiring Diagram - Wiring Diagram wiringdiagram.2bitboer.com

Changing Ignition Switch On Chevy Truck

Changing Ignition Switch On Chevy Truck urotilo0ezlibguide.z21.web.core.windows.net

How To Wire A Gm Ignition Switch

How To Wire A Gm Ignition Switch enginedatapennied.z21.web.core.windows.net

Gm Ignition Switch Wiring Diagram - Wiring Diagram

Gm Ignition Switch Wiring Diagram - Wiring Diagram wiringdiagramco.blogspot.com

Wiring Diagram For Gm Column: Simplified Connections

Wiring Diagram for Gm Column: Simplified Connections wiringpictures.net

Gm Column Mounted Ignition Switch Wiring Diagram - Wiring Diagram

Gm Column Mounted Ignition Switch Wiring Diagram - Wiring Diagram wiringdiagram.2bitboer.com

1972 Chevy Ignition Switch Wiring Diagram - Wiring Technology

1972 Chevy Ignition Switch Wiring Diagram - Wiring Technology www.wiringstech.com

12+ Ignition Switch Actuator Chevy Steering Column Diagram - JabranSahel

12+ ignition switch actuator chevy steering column diagram - JabranSahel jabransahel.blogspot.com

Gm Column Ignition Switch Wiring Diagram For Your Needs

Gm Column Ignition Switch Wiring Diagram For Your Needs www.got2bwireless.com

Gm ignition switch wiring diagram. Gm column mounted ignition switch wiring diagram. 12+ ignition switch actuator chevy steering column diagram